罔顾事实证据采信假证判案,瓦房店法院高兴利是法盲还是贪?
——关于辽宁省瓦房店市法院法官高兴利渎职犯罪、枉法裁判的实名控告
尊敬的辽宁省政法委、监察委、辽宁省检察院和大连市政法委、监察委、检察院领导,您好!
我是李广均,男,汉族,身份证号:22040319640◆◆◆◆97X,职业:媒体从业者。现住址:吉林省长春市朝阳区辉南街145号富豪花园B座604号,联系电话:043182979318,手机:15567776330。因遭遇瓦房店市法院法官高兴利的枉法裁判,现依据刑法关于职务犯罪的规定,对其提出实名控告,请辽宁省政法委、监察委、辽宁省检察院和大连市政法委、监察委、检察院领导在百忙中调查此案,严惩涉嫌渎职犯罪、枉法裁判的法官高兴利,并令其对给本人造成的损失予以赔偿。


控告事实与理由:
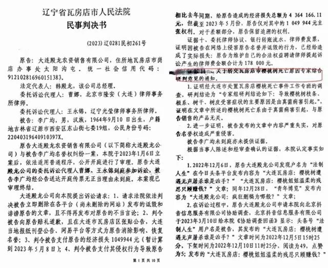
2022年12月6日前后,因辽宁日报集团一名老记者所求,控告人在自己管理的网站上转发了今日头条、腾讯等媒体刊发的关于瓦房店诸多农户樱桃树大面积死亡事件的报道。第三天,即12月8日,大连殿龙农资销售有限公司(简称:大连殿龙)即与控告人联系删贴,因稿件所涉的证据确凿,而大连殿龙并没有提供有力证据而未能删除,之后大连殿龙便在暗中起诉控告人名誉侵权。瓦房店法院民事庭法官高兴利,在能联系到控告人的情况下,故意不给控告人送达开庭传票和判决书,刻意制造缺席判决,其暗中炮制的(2023)辽0281民初261号民事判决书,控告人从开庭到作出判决均不知情。2023年12月14日晚,控告人从微信支付中看到零钱被限制使用的通知后,才得知此案的存在,直到2024年4月3日,该院另一名法官将判决书邮寄到长春,控告人才得以看到判决书(有邮单和通话录音为证)。高兴利的枉法裁判,给控告人的工作和生活造成了诸多麻烦和经济损失。具体如下:
1、控告人并不是适格的被告主体。控告人不是争议事件文章的作者,其管理的网站也不是首发网站。关于案涉报道,控告人首先是于2022年12月从今日头条、腾讯等媒体上看到并转发的。控告人在转发之时,与农户一方取得了联系并调取了相关证据,进行了认真的核实,尽到了核实义务。大连殿龙如果认为媒体侵害了其名誉权,应该首先起诉作者和首发的今日头条、腾讯等媒体,而不应该起诉控告人。

2、控告人所转载的文章证据确凿、真实,文章只是陈述争议的事实,并没有诋毁、诬陷语言,文章中也没有使用侮辱性言辞等贬损他人名誉,控告人尽到了核实义务,不构成名誉侵权。所涉稿件的主要证据有:针对樱桃姐姐6#全能型涂干营养液的《分析报告》,鞍山绿洲林木果业技术鉴定有限公司出具的《技术鉴定意见书》和瓦房店市农业农村局出具的《信访事项处理意见书》等。这些权威机构均证明,大连殿龙的植保方案和农资确有问题。其中的《技术鉴定意见书》是迄今为止最具权威性的鉴定,该鉴定称:“纪小卫等栽植的樱桃树,栽培管理正常。樱桃树受害排除冻害、涝害、肥害、除草剂药害、杀虫杀螨剂药害、拉枝伤害、根系侵染性病害及土壤因素所致”;“受害樱桃树呈现出典型的铜离子药害症状,施用33%喹啉铜悬浮剂和23%松脂酸铜乳油是樱桃树受害的直接原因”;“所施用的33.5%喹啉铜悬浮剂和23%松脂酸铜乳油,均未在樱桃树上获得登记,属擅自扩大使用范围。”


3、高兴利所炮制的261号民事判决书程序严重违法:一是能从网站上联系到控告人,却视而不见。法院认定控告人构成侵权的理由是因为网站上转载的文章。既然能从网站上找到控告人所转载的文章,就必然看到控告人管理网站上所有的联系方式,但法官能认定网站转发文章侵权,却对网站上的联系方式视而不见,认定找不到控告人,是解释不通的。控告人明明在网站上有多个联系方式,高兴利不通过这些方式联系控告人,却通过在系统内报纸上发公告的方式送达,是有意回避控告人,刻意制造缺席判决,属于程序违法。虽然公告送达也是一种合法的送达方式,但是根据最高人民法院2017年7月19日印发的《关于进一步加强民事送达工作的若干意见》和《中华人民共和国民事诉讼法》第八十五条至第九十一条规定的送达方式,只有在直接送达、留置送达、委托送达、邮寄送达等方式无法将诉讼文书送达受送人的,才能采用公告送达。二是被控告人大连殿龙在起诉前的2022年12月8日已经与控告人联系过,让网站删除此报道。既然被控告人能与控告人联系上,在诉讼中为何法官和殿龙公司都找不到控告人?这是无法解释的。三是瓦房店法院判决后,执行人员冻结了控告人的微信零钱帐户以及银行卡等,而同为该法院的审判人员却说无法联系到控告人,这变相说明,审判人员并没有尽到查找义务,公告送达条件并不具备。


4、高兴利无视有证明力的证据却采信涉嫌假证、伪证的一张废纸判案,肆意践踏法律。高兴利作为独审法官,对文中引用的大量盖有权威机构公章和专家签字的证据(如上文所述的《分析报告》、《技术鉴定意见书》和《信访事项处理意见书》等)连理都不理,却采信没有任何机构盖章、没有任何专家签字承认的一张废纸——《关于瓦房店市樱桃树死亡原因专家综合研判意见》,该意见称:研判结论为导致樱桃树枝条、根系、树干树皮受害症状的主要原因是由真菌病害引起。”高并据此判决李广军构成名誉侵权。而这份《研判意见》早已在网上被骂的狗血喷头,是一个没有任何机构盖章承认,也没有任何专家签字认账的废纸,被广大农户和律师们认为是假证、伪证,是大连市农业农村局为了袒护大连殿龙出具的遮羞布!即使这个所谓的《研判意见》能够作为定案的证据使用,也不能作为控告人转发稿子构成名誉侵权的证据,因为控告人转发的稿子发表于2022年12月6日前后,而这个所谓的《研判意见》出笼于2023年5月22日,根据法律规定和新闻的时效性,不能以后来出现的证据否定以前所发表新闻的真实性。
种种迹象表明,法官高兴利与大连殿龙是在刻意制造缺席审判,其有该公司肯定有着说不清楚的关系,虽然控告人目前尚未掌握其受贿的证据,但是事出反常必有妖,如果其与大连殿龙没有利益输送,是不可能作出如此低下的事情的。因此,控告人恳请辽宁省和大连市的纪检、监察、政法部门和检察院打击职务犯罪机构严肃查处高兴利的渎职犯罪问题,追究其枉法裁判的刑事责任。
此致!
控告人:李广均
2024年5月12日
相关链接:罔顾事实证据采信“假证”判案,瓦房店法院高兴利公然蔑视法律?

原文来自腾讯新闻:https://page.om.qq.com/page/OS5j6jgMjD2S6gzHYujZStQQ0
编辑:李辉
凡本网注明“XXX(非独立调查网)提供”的作品,均转载自其它媒体,转载目的在于传递更多信息,并不代表本网赞同其观点和其真实性负责。
关于瓦房店市法院法官高兴利枉法裁判的实名控告尊敬的中央政法委、监察委、最高人民检察院,辽宁省政法委、监察委...
2024-10-27 21:48
本站讯 自2024 年5月下旬以来,内蒙古鄂尔多斯市人王建平成了网上的热门人物,多篇热点新闻都指向了他,使他成为...
2024-07-07 16:00
本站讯 日前,重庆市涪陵区珍溪镇中峰社区居民及原书记鞠廷龙向媒体投诉:受珍溪镇委托,镇领导要求中峰社区书记...
2024-05-18 18:14
本站讯 高晓丹是吉林省延吉市人,今年虽然只有40多岁,却曾经有过一些辉煌的经历,自从到黑龙江省安达市投资购买...
2024-04-17 13:42
本站讯 日前,媒体收到黑龙江省绥棱县农民田智发的实名举报信,反映他和父亲因为上访索要土地补偿遭到刑拘一事。...
2024-03-02 21:49
本站讯 2023年11月,多家网络媒体曾经以《辽宁铁岭一矿山非法采矿导致祖坟消失,派出所不管》为题,曝光了发生在...
2024-02-27 17:23
本站讯 今年5月12日,家住吉林省公主岭市福馨家园小区的市民王丽元(女)小腹疼痛,她在公主岭市妇幼保健医院诊断为...
2023-09-27 18:56
本站讯 早在2017年,吉林省四平市民政局就在全市印发了四民发(2017)43号文件,这份43号文件为四平市各社区持续巩...
2023-09-13 10:58
本站讯 在吉林省农安县太平岭村,曾经有一个令人十分想往的地方——久盛农庄,那里集田园风光、湿地风貌、绿色农...
2023-07-04 21:13
本站讯 文革期间,国内曾经广泛流传一句口号:人有多大胆,地有多大产!如今在吉林省长春市下辖的公主岭市,也出了...
2023-06-05 17:24
北京市东友(深圳)律师事务所关于郑月青案件的说明函致中国法制网:北京市东友(深圳)律师事务所接受郑月青委托...
2026-04-18 09:02
安雪海致河南省纪委秦国文书记的一封实名举报信——河南映山红药业有限公司实名举报内黄县政府、内黄县城投公司违...
2026-04-15 19:49
本人李世儒(身份证号14020219590918951X)是一个有着41年党龄、23年军龄的老兵,一个响应海南招商引资号召、扎根陵...
2026-04-03 17:17
日前,小编从新浪微博看到一篇十分劲爆的猛料,辽宁省盘锦市中级法院院长居然对找其谈工作的下级法院女法官进行强...
2026-03-14 21:38
刘兴东致吉林省纪委史文斌书记的一封实名举报信——公职人员借权敛财、司法人员枉法裁判,致民营企业破产,恳请吉...
2026-03-01 13:20
本站讯 近日,福建省福州市马尾区琅岐镇多名村民向中央纪委提交实名举报材料,直指该区副区长林建豪在任职期间涉...
2025-12-08 16:52
山东日照:国储项目的招投标居然沦为围标串标的游戏场?——致中国储备粮管理集团有限公司邓亦武董事长及山东省纪委...
2025-12-04 17:27
上几天,我们在网上看到绥化市地藏寺着火。 其实不是地藏寺,是位于北林区市中心的隆福寺。作为周边的邻居, 我...
2025-11-27 15:03
山东莱西:金融债权转让遭遇司法乱象,民生企业泣求纪委伸冤!——青岛波尔旺肉业公司致山东省青岛市纪委马立新书记...
2025-11-17 16:21
肇东市法院执行局长唐宝山涉嫌滥用职权玩忽职守办人情案尊敬的黑龙江省信访局领导您们好:我叫张山,住黑龙江省肇东...
2025-11-05 11:02